站内检索
首页>> 招生就业>> 创新创业>> 正文>>

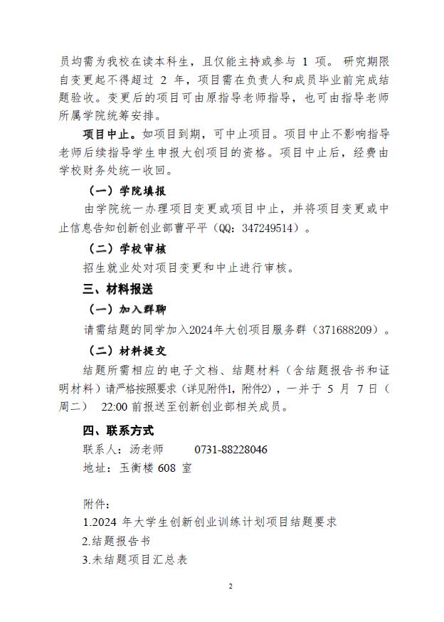
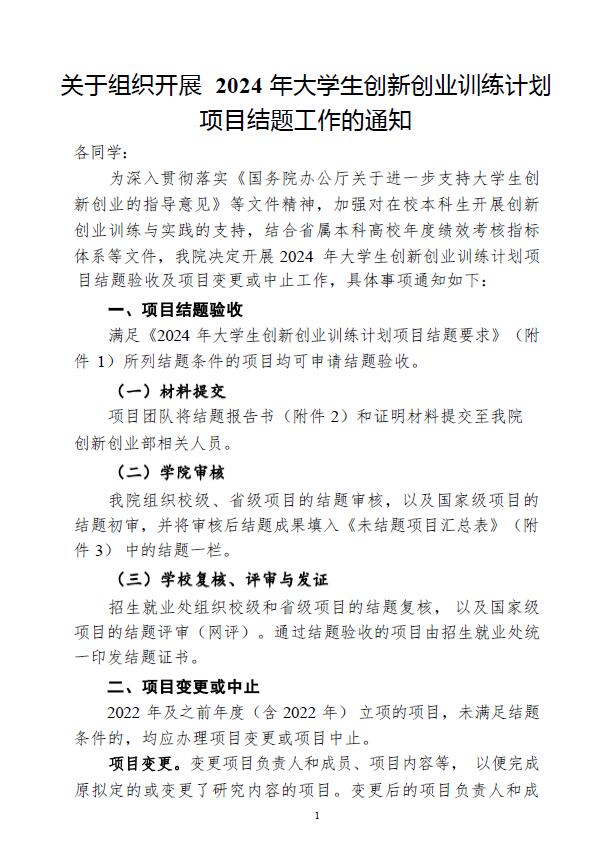
关于组织开展2024年大学生创新创业训练计划项目结题工作的通知

作者: 发布时间:2024-04-30 点击数: 来源:

    需要结题的同学请加:bat365中文官方网站2024年大创项目服务群。

 附件1-3.zip



bat365中文官方网站

2024年4月30日


  • 附件【附件1-3.zip】已下载